PowerFlow Module
Overview
The PowerFlow module provides comprehensive power flow analysis capabilities for electrical power systems. It includes implementations of various power flow algorithms including AC Newton-Raphson, DC power flow, and hybrid power flow for integrated AC/DC systems. The module supports both balanced and unbalanced power flow analysis with various features for handling different system components and control modes.
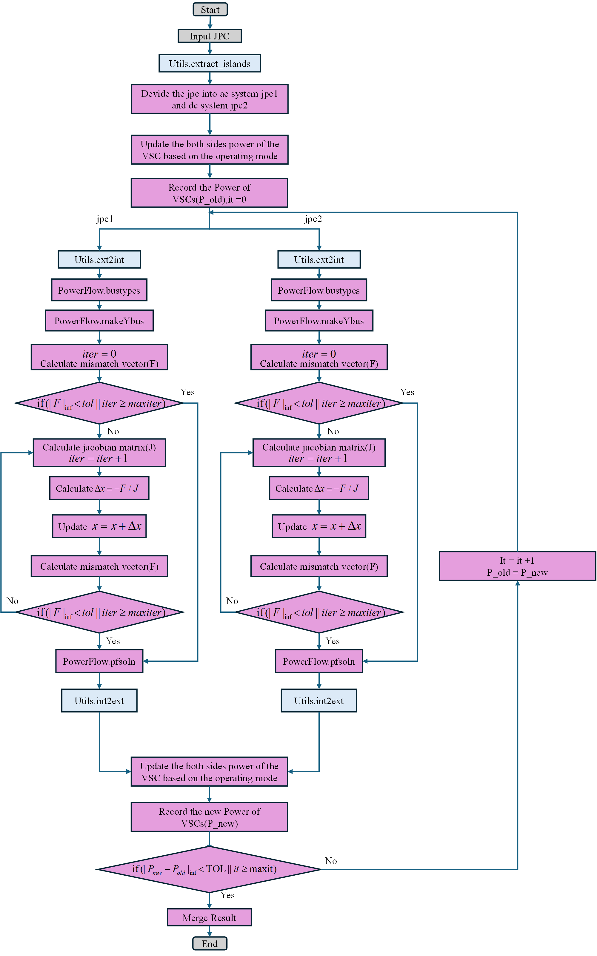
Flow Chart

Core Features
- AC power flow using Newton-Raphson method
- DC power flow analysis
- Hybrid power flow for integrated AC/DC systems
- Unbalanced power flow analysis
- GPU-accelerated computations
- Support for ZIP load models
- PV system integration
- Comprehensive results processing and reporting
Main Functions
Power Flow Execution
runpf(case, opt)
Main function to execute AC power flow calculations.
Arguments:
case: Power system case dataopt: Options dictionary containing power flow parameters
Returns:
- Results structure containing power flow solution
rundcpf(case, opt)
Executes DC power flow analysis.
Arguments:
case: Power system case dataopt: Options dictionary containing DC power flow parameters
Returns:
- Results structure containing DC power flow solution
runhpf(jpc, opt)
Runs hybrid power flow calculation for integrated AC/DC systems.
Arguments:
jpc: MATPOWER-style power flow case structureopt: Options dictionary containing hybrid power flow parameters
Returns:
- Results structure containing hybrid power flow solution
runupf(case, jpc_3ph, gs_eg, bs_eg, opt)
Executes unbalanced power flow analysis on unsymmetrical load nodes.
Arguments:
case: Power system case datajpc_3ph: Three-phase power flow case structuregs_eg,bs_eg: Shunt conductance and susceptanceopt: Options dictionary
Returns:
- Results structure containing unbalanced power flow solution
Solution Algorithms
newtonpf(baseMVA, bus, gen, branch, Ybus, Yf, Yt, V0, ref, pv, pq, mpopt)
Solves power flow using Newton-Raphson method.
Arguments:
baseMVA: Base MVAbus,gen,branch: System component dataYbus,Yf,Yt: Admittance matricesV0: Initial voltage vectorref,pv,pq: Bus type indicesmpopt: MATPOWER options structure
Returns:
- Voltage solution and convergence information
newtondcpf(baseMVA, bus, branch, Bbus, Bf, Pbusinj, Pfinj, Va0, ref, pv, pq, mpopt)
Solves DC power flow using Newton method.
adaptive_damped_newton(baseMVA, bus, gen, branch, Ybus, Yf, Yt, V0, ref, pv, pq, mpopt)
Implements adaptive damped Newton method for improved convergence.
currentinjectionpf(baseMVA, bus, gen, branch, Ybus, Yf, Yt, V0, ref, pv, pq, mpopt)
Solves power flow using current injection method.
System Construction
makeYbus(baseMVA, bus, branch)
Builds the bus admittance matrix (Ybus) and branch admittance matrices (Yf, Yt).
Arguments:
baseMVA: Base MVAbus: Bus data matrixbranch: Branch data matrix
Returns:
Ybus: Bus admittance matrixYf: From-bus branch admittance matrixYt: To-bus branch admittance matrix
makeBdc(baseMVA, bus, branch)
Builds the DC power flow matrices.
Arguments:
baseMVA: Base MVAbus: Bus data matrixbranch: Branch data matrix
Returns:
Bbus: Nodal susceptance matrixBf: Branch susceptance matrix for line flows- Other DC model matrices
makeSbus(baseMVA, bus, gen, Vm, load, pvarray; dc=false, Sg=nothing, return_derivative=false)
Builds the vector of complex bus power injections.
Arguments:
baseMVA: Base MVAbus: Bus data matrixgen: Generator data matrixVm: Voltage magnitude vectorload: Load data matrixpvarray: PV array data- Additional optional parameters
Returns:
- Vector of complex bus power injections
calculate_line_parameter(net, jpc, sequence, opt)
Calculates line parameters for the branch matrix based on the specified sequence.
Arguments:
net: Network data structurejpc: MATPOWER-style power flow case structuresequence: Sequence type (1 for positive, 2 for negative, 0 for zero)opt: Options dictionary
Returns:
- Updated jpc structure with branch parameters
Bus and Generator Construction
calculate_bus(net, jpc, sequence, slack_bus, opt)
Builds the bus matrix for power flow calculations.
build_gen(net, jpc)
Builds the generator matrix for power flow calculations.
Bus Type Identification
bustypes(bus)
Identifies bus types (reference, PV, PQ) for AC power flow.
dcbustypes(bus)
Identifies bus types for DC power flow.
Jacobian Calculation
dSbus_dV(Ybus, V, vcart)
Computes partial derivatives of power injection w.r.t. voltage.
Arguments:
Ybus: Bus admittance matrixV: Complex bus voltage vectorvcart: Boolean flag for cartesian coordinates
Returns:
- Partial derivatives of power injection
Solution Processing
pfsoln(baseMVA, bus, gen, branch, Ybus, Yf, Yt, V, ref, pv, pq, opt)
Updates power flow solution with computed voltage values and calculates generator outputs and branch flows.
dcpfsoln(baseMVA, bus0, gen0, branch0, Bbus, Bf, Pbusinj, Pfinj, Va, success, et, opt)
Updates DC power flow solution.
merge_results(results)
Merges power flow results from multiple calculations.
process_result(results, case, opt)
Processes power flow calculation results and generates summary.
process_pv_acsystem(case, results, opt)
Processes PV AC systems and integrates them into the power flow solution.
Utility Functions
julinsolve(A, b, solver)
Solves linear system Ax = b using specified solver.
total_load(bus, load)
Calculates total load in the system.
eliminate_element(mpc, element_type, element_id)
Eliminates a specific element from the power system model.
Results Reporting
pf_summary
Generates comprehensive power flow summary reports including:
- System summary
- Bus data
- Branch data
- Generator data
- Voltage violations
- Branch violations
- System losses
compare_voltage_results(results, case, reference_file; tolerance_mag=1e-4, tolerance_ang=1e-3)
Compares power flow calculation results with reference values from external tools like ETAP.
GPU Support
The module includes GPU-accelerated versions of key functions for improved performance on compatible hardware:
newtonpf_gpumakeSbus_gpumakeSdzip_gpu
Settings and Options
settings()
Defines default settings for power flow calculations including:
- Convergence tolerance
- Maximum iterations
- Algorithm selection
- Output verbosity
- Enforcement options
- Initialization methods
Usage Example
using HyDistFlow.PowerFlow
# Load case data
case = case3()
# Set options
opt = PowerFlow.settings()
opt[:pf_alg] = :NR # Newton-Raphson algorithm
opt[:verbose] = 1
# Run power flow
results = PowerFlow.runpf(case, opt)
# Process results
PowerFlow.process_result(results, case, opt)Advanced Features
Hybrid Power Flow
The module supports hybrid power flow for integrated AC/DC systems with various converter control modes:
- Vθ control
- PQ control
- PV control
- Vdc-Q control
- Vdc-Vac control
- Droop control
Unbalanced Power Flow
Unbalanced power flow analysis is supported for unsymmetrical load nodes:
- Identifies unbalanced nodes in the system
- Finds interface branches between balanced and unbalanced nodes
- Solves the unbalanced power flow
ZIP Load Models
The module supports ZIP (constant impedance, constant current, constant power) load models through the makeSdzip function.